Instance Verification Kit (IVK)
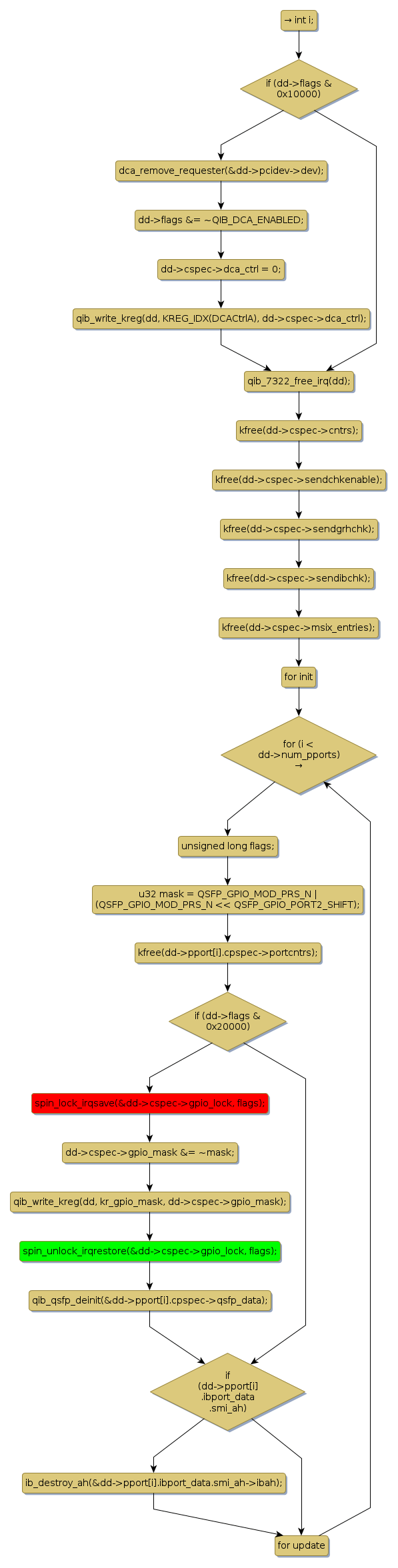
spin lock @ [98180+48+/linux-3.19-rc1/drivers/infiniband/hw/qib/qib_iba7322.c]
Instance Signature: gpio_lock
|
The Matching Pair Graph:
|
|
Function Name
|
Control Flow Graph (CFG)
|
Events Flow Graph (EFG)
|
Source Correspondence
|
|
qib_setup_7322_cleanup
|
|
|
[97471+22+/linux-3.19-rc1/drivers/infiniband/hw/qib/qib_iba7322.c]
|